ct2561 Datasheet - Analogdevices

Manufacturer

Analogdevices
View all Analogdevices datasheets →

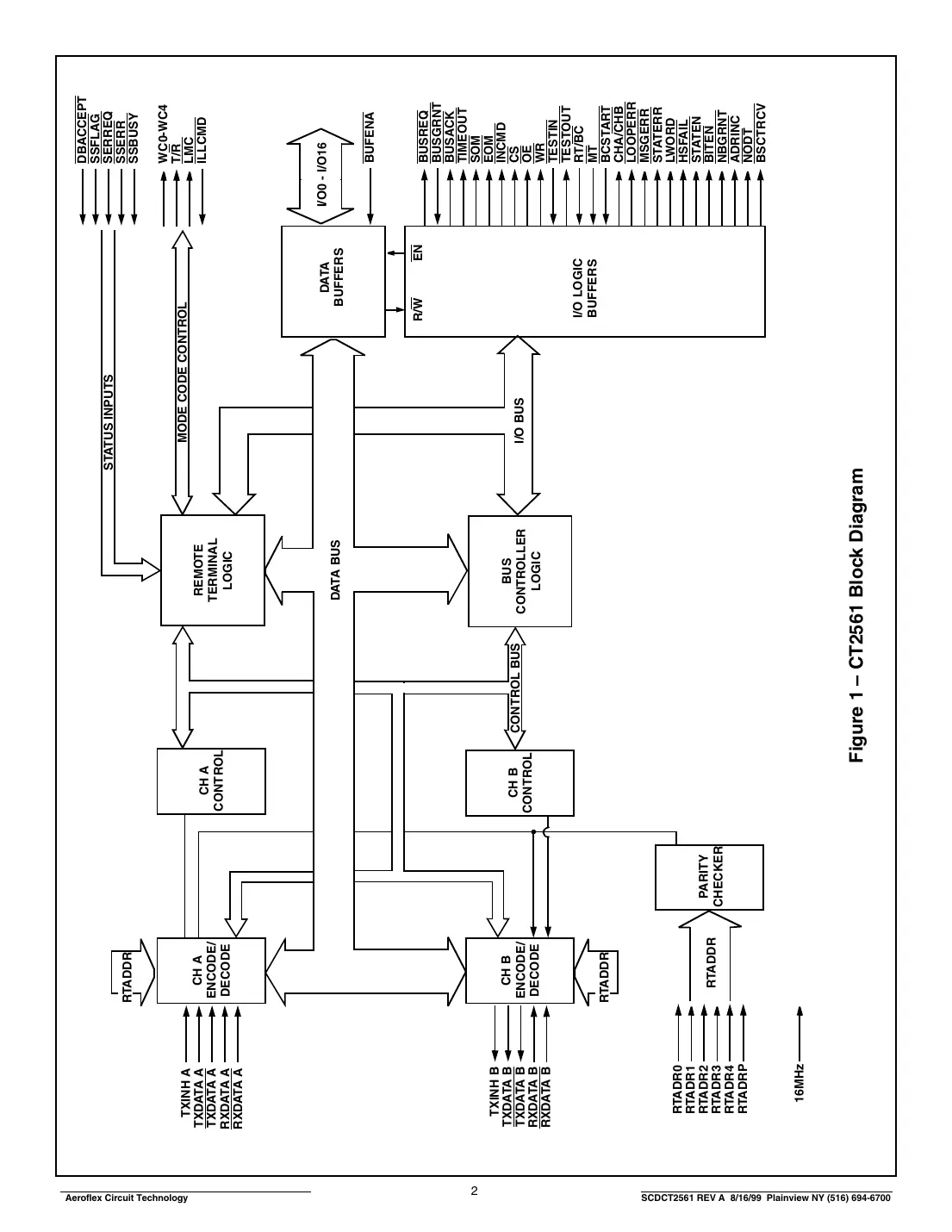
The CT2561 is a microcontroller with various features and specifications. It has a 16-bit architecture and operates at a frequency of 16MHz.

Manufacturer
Analogdevices
Part Number
CT2561
Primary Category
SEMICONDUCTORS - INTEGRATED CIRCUITS
Package
Not specified
Key Spec 1
16-bit architecture
Key Spec 2
16MHz operating frequency

📖 Datasheet Preview

ct2561 Datasheet Page 1
Page 1 of 9
ct2561 Datasheet Page 2
Page 2 of 9
ct2561 Datasheet Page 3
Page 3 of 9
ct2561 Datasheet Page 4
Page 4 of 9
ct2561 Datasheet Page 5
Page 5 of 9
ct2561 Datasheet Page 6
Page 6 of 9
ct2561 Datasheet Page 7
Page 7 of 9
ct2561 Datasheet Page 8
Page 8 of 9
ct2561 Datasheet Page 9
Page 9 of 9

⬇️ Download Complete Datasheet

Get the full 9-page technical datasheet in PDF format

📊 PDF Format 📏 N/A 📖 9 Pages 🌐 English

📝 Component Overview

The CT2561 is a microcontroller with various features and specifications. It has a 16-bit architecture and operates at a frequency of 16MHz. The component is suitable for military and industrial applications, given its compliance with standards such as MIL-STD-1553 and MIL-STD-883.

Key Features and Benefits

Typical Applications

📊 Complete Technical Specifications

Absolute Maximum Ratings

ParameterValue
Operating Temperature-55 to 125°C
Storage Temperature-65 to 150°C

Electrical Characteristics

ParameterConditionMinTypMaxUnit
Supply VoltageNominal4.5V5V5.5VV
Current ConsumptionTypicalNot specified100mANot specifiedmA

Package Information

Pin Configuration

🔧 Application Guidelines

Design Considerations

The CT2561 microcontroller requires careful design consideration to ensure reliable operation. This includes proper power supply decoupling, signal routing, and thermal management.

Installation Guidelines

The component should be handled with care to prevent damage. It is recommended to follow standard IC installation procedures, including the use of anti-static precautions.

Operational Notes

The CT2561 has various operating modes, and the user should consult the datasheet for detailed information on configuration and usage.