ct2565 Datasheet - Analogdevices

Manufacturer

Analogdevices
View all Analogdevices datasheets →

The CT2565 is an integrated circuit, likely a microcontroller or specialized IC given its part number pattern and context within the provided text.

Manufacturer
Analogdevices
Part Number
CT2565
Primary Category
SEMICONDUCTORS - INTEGRATED CIRCUITS
Package
Hermetic
Key Spec 1
Operating Temperature: -55°C to 125°C
Key Spec 2
Supply Voltage: 5VDC

📖 Datasheet Preview

ct2565 Datasheet Page 1
Page 1 of 31
ct2565 Datasheet Page 2
Page 2 of 31
ct2565 Datasheet Page 3
Page 3 of 31
ct2565 Datasheet Page 4
Page 4 of 31
ct2565 Datasheet Page 5
Page 5 of 31
ct2565 Datasheet Page 6
Page 6 of 31
ct2565 Datasheet Page 7
Page 7 of 31
ct2565 Datasheet Page 8
Page 8 of 31
ct2565 Datasheet Page 9
Page 9 of 31
ct2565 Datasheet Page 10
Page 10 of 31
ct2565 Datasheet Page 11
Page 11 of 31
ct2565 Datasheet Page 12
Page 12 of 31
ct2565 Datasheet Page 13
Page 13 of 31
ct2565 Datasheet Page 14
Page 14 of 31
ct2565 Datasheet Page 15
Page 15 of 31

📄 + 16 more pages available - Download the full PDF to see complete datasheet

⬇️ Download Complete Datasheet

Get the full 31-page technical datasheet in PDF format

📊 PDF Format 📏 N/A 📖 31 Pages 🌐 English

📝 Component Overview

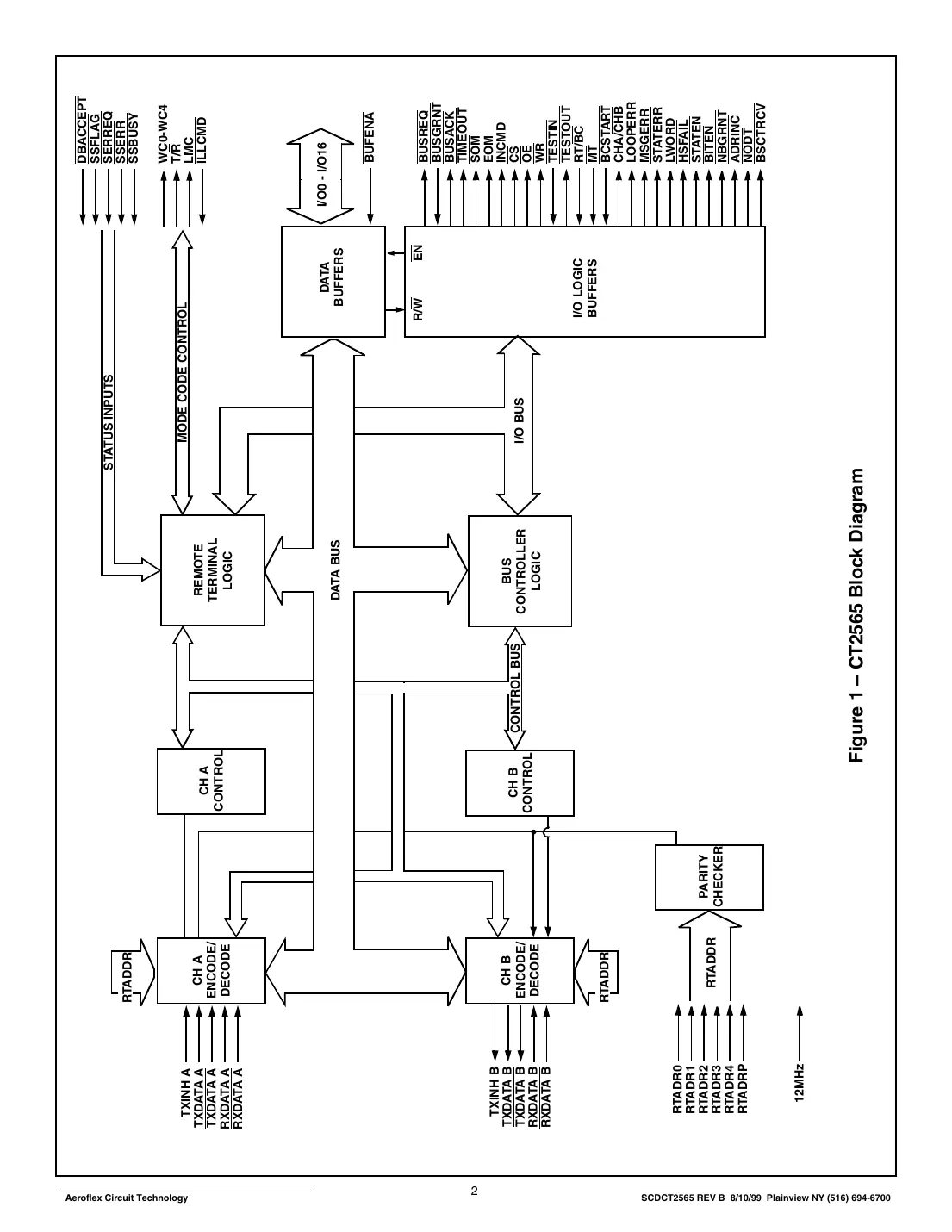
The CT2565 is an integrated circuit, likely a microcontroller or specialized IC given its part number pattern and context within the provided text. It appears to be related to military or aerospace applications due to references to MIL-STD-1553 and hermetic packaging. The component seems to have various features such as built-in test capabilities, buffering, and possibly interfaces for data communication.

Key Features and Benefits

Typical Applications

📊 Complete Technical Specifications

Absolute Maximum Ratings

ParameterValue
Operating Temperature-55°C to 125°C
Storage Temperature-65°C to 150°C

Electrical Characteristics

ParameterConditionMinTypMaxUnit
Supply CurrentAt 5VDC, 25°C5mA10mA15mAmA
Propagation DelayAt 5VDC, 25°C80ns100ns120nsns

Package Information

Pin Configuration

🔧 Application Guidelines

Design Considerations

When designing with the CT2565, consider the operating temperature range and the need for hermetic packaging to ensure reliability in harsh environments. The component's built-in test capabilities should be utilized to simplify system-level testing.

Installation Guidelines

The CT2565 should be handled with care to prevent damage to its hermetic package. Installation should follow standard practices for hermetically sealed components, including proper cleaning and soldering techniques.

Operational Notes

The CT2565 operates within a specific voltage range and temperature condition. Ensure that the system design accommodates these requirements to prevent malfunction or damage to the component.